Services
Every project at Ex Machina Engineering runs under a single point of contact with full technical accountability from brief to final deliverable. One point of contact. One point of responsibility. Where specialist capability is needed, it comes through a vetted network of engineers integrated into the project team — with full transparency and direct access to the team when the project demands it.
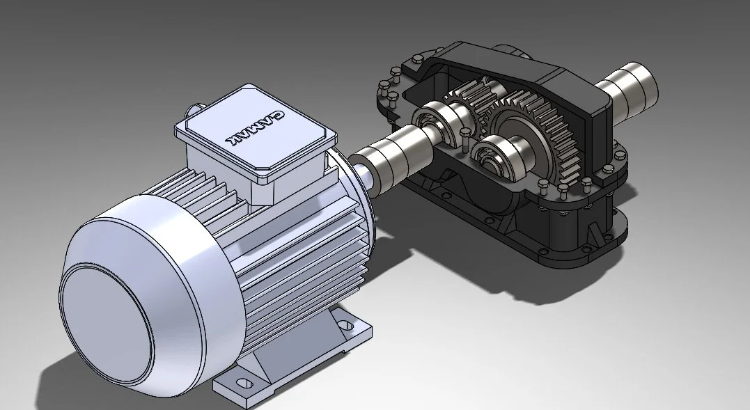
Services cover power transmission design, custom production machinery, mechanical and mechatronic product development, reverse engineering and part reproduction, and engineering tools and production software.

